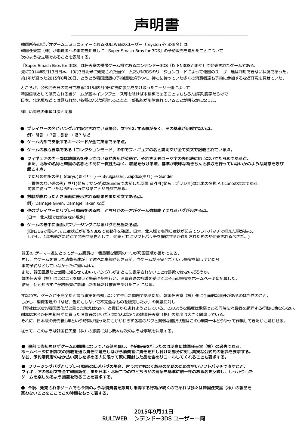
본문

글쓰기   목록 | 이전글 | 다음글

[게임관련] 성명서 발송했습니다. [23]


profile_image


(509899)
29 | 23 | 7394 | 비추력 17
프로필 열기/닫기
글쓰기
|
목록 | 이전글 | 다음글

댓글 | 23
1
 댓글


(IP보기클릭).***.***

BEST
어찌됐든간에 안내고 뭐고 아무것도 없던 부분이니까요. 또 우리가 그걸 이해해 줄 이유도 없고.
15.10.05 13:24

(IP보기클릭).***.***

BEST
고생하셨습니다. 반응이 없다면...적어도 글쓴이 님께 메일한통 안한다면...진짜 닌텐도 다시 보겠습니다.
15.10.05 13:37

(IP보기클릭).***.***

BEST
고생이 많으십니다. 결과 꼭 공유해주세요. 만약 아무 대응도 없다면 공지쪽은 정리하고 다른 방안을 고민해보도록 합시다. ㆀ
15.10.05 13:38

(IP보기클릭).***.***

고생하셨습니다! 마음이 담긴 답변이 돌아왔음 좋겠네요!
15.10.05 13:19

(IP보기클릭).***.***

근데 이거 반글화가 한닌에서 주도한게 아니라 본사 차원에서 비용적 편의문제 때문에 이렇게 반글화 주도한거 아니었나요?
15.10.05 13:22

(IP보기클릭).***.***

BEST 어찌됐든간에 안내고 뭐고 아무것도 없던 부분이니까요. 또 우리가 그걸 이해해 줄 이유도 없고. | 15.10.05 13:24 | |

(IP보기클릭).***.***

제가 받은 답변만큼의 성의라도 보여줬으면 좋겠네요 닌코
15.10.05 13:30

(IP보기클릭).***.***

BEST
고생하셨습니다. 반응이 없다면...적어도 글쓴이 님께 메일한통 안한다면...진짜 닌텐도 다시 보겠습니다.
15.10.05 13:37

(IP보기클릭).***.***

BEST
고생이 많으십니다. 결과 꼭 공유해주세요. 만약 아무 대응도 없다면 공지쪽은 정리하고 다른 방안을 고민해보도록 합시다. ㆀ
15.10.05 13:38

(IP보기클릭).***.***

고맙습니다 ! | 15.10.05 16:45 | |

(IP보기클릭).***.***

수고하셨습니당ㅠ
15.10.05 13:39

(IP보기클릭).***.***

고생하십니다 정말.
15.10.05 13:41

(IP보기클릭).***.***

고생하셨습니다. 쪽지 확인해주세요! ^^
15.10.05 13:55

(IP보기클릭).***.***

고생하셨습니다. 대표로 나서셔서 하는게 보통 힘든게 아닌데..
15.10.05 14:16

(IP보기클릭).***.***

수고하셨습니다!
15.10.05 14:23

(IP보기클릭).***.***

수고하셨습니다
15.10.05 15:36

(IP보기클릭).***.***

고생하셨습니다~
15.10.05 18:01

(IP보기클릭).***.***

고생 많으셨어요.
15.10.05 18:44

(IP보기클릭).***.***

감사합니다 고생하셨어요!
15.10.05 20:22

(IP보기클릭).***.***

익일 특급 등기 생각보다 안 비싸네요.
15.10.05 20:36

(IP보기클릭).***.***

고생하셨습니다 감사합니다
15.10.05 21:15

(IP보기클릭).***.***

고생하셨습니다.
15.10.05 22:13

(IP보기클릭).***.***

정말 고생하셨습니다. 이것으로 다시 닌텐도 코리아에 대해서 신뢰를 할수가 있게되는 계기가 되었으면 좋겠습니다.
15.10.05 22:53

(IP보기클릭).***.***

정말 수고하셨습니다.
15.10.07 09:57

(IP보기클릭).***.***

3ds 게시판 관리자 Lmjfemc입니다. reyston님의 요청에 따라 기존 게시물을 공지에서 내리고 발송 확인 관련 게시물을 공지로 등록하였습니다. 이후 닌코의 대응등에 맞추어 공지에 추가적인 변동사항이 있을 수 있음을 알려 드립니다.
15.10.07 12:32

(IP보기클릭).***.***

고생하셨습니다 부디 좋은 결과 있기를
15.10.10 17:19


1
 댓글




목록 | 이전글 | 다음글
X