본문

글쓰기   목록 | 이전글 | 다음글

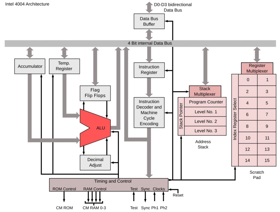
[잡담] 급 오늘 CPU 아키텍쳐의 역사와 원리가 궁금해서 AI랑 이야기하는데 [4]


profile_image


(563891)
4 | 4 | 192 | 비추력 4780
프로필 열기/닫기
글쓰기
|
목록 | 이전글 | 다음글

댓글 | 4
1
 댓글


(IP보기클릭)59.31.***.***

BEST
저는 인류 역사상 최고의 천재가 폰 노이만 박사라고 생각해요.
26.02.11 19:16

(IP보기클릭)59.31.***.***

BEST
저는 인류 역사상 최고의 천재가 폰 노이만 박사라고 생각해요.
26.02.11 19:16

(IP보기클릭)220.70.***.***

흔한40대유부게이머
나도 그런 생각이 오늘 100배 강화된듯 다른 위대한 분도 엄청 많으시지만 현대 모든 문명의 지표에는 폰노이만 선생님께서 다지신 기초에서 시작한게 맞는거 같아 | 26.02.11 19:17 | | |

(IP보기클릭)112.148.***.***

기대되네
26.02.11 19:17

(IP보기클릭)220.70.***.***

2B_or_Not_2B
아냐 기대하지마 나도 쌩초보야 진짜 컴공 졸업하면서도 프로그래밍도 신기했는데 아키텍쳐 구조는 더 신기해....... 근데 하면서도 이걸 내가 잘 설명할 수 있을까란 두려움도 있어 | 26.02.11 19:18 | | |


1
 댓글




목록 | 이전글 | 다음글
X